从应激(压力)到健康和幸福(四),获得健康与幸福的方法
(本篇笔记的第一、第二和第三部分,它们是“压力是什么?”“压力对我们身体的影响”“哪些人更容易受到压力的影响”。)
5、我们怎样将消极的应激变为积极的生活策略?#

如上图,应激源到疾病,是分成三个节点的:应激源、应激和疾病。我们有两次机会可以将这个转换链路打断,一是不让应激源起作用,二是不让应激起作用。
应对策略(coping strategy)可以调节应激对我们健康的影响。这意味着,它们降低了应激对我们身体的影响。
应激管理行为可以分作两个类别:防御和应对。防御算是一种逃避,是一种“不关注问题问题便不存在”的处理态度,但本质上问题依然存在;更合理的处理方式是应对,是直面问题,找到问题的解决方案。直面问题并采取行动去解决它,会减少我们的担忧与焦虑。
应对的方法,又分作两个方向,聚焦情绪和聚焦问题。聚焦情绪是为让自己情绪稳定,聚焦问题则是为清理问题根源;当压力严重时,这两个方向归于统一:我们情绪稳定时能更好地处理问题。
认知重构,是换一种思路看待压力,我们可以将压力看作为一种磨练,正所谓“天将降大任于是人也,必先苦其心志,劳其筋骨,饿其体肤,空乏其身,行拂乱其所为,所以动心忍性,曾益其所不能。”
感受和表达积极情绪实际上可以延长寿命。当我们将注意力集中到生活中那些小的美好事物上面时,我们便能更多地体验到积极情绪。《真实的幸福》《高敏感人士的幸福清单》,是两本提供具体方法的书,它们帮助我们更好地感受与发现生活中的美。
《活出生命的意义》告诉我们,当我们不能改变情境时,是可以尝试改变自己以应对这情境的,我们在尝试当中发现意义,于痛苦中找寻生命的价值。(请注意,我们首先应该做的,是避免痛苦;请不要为了寻找生命的意义而去刻意追求痛苦。)

选择积极的生活方式(positive lifestyle choices)也可以帮助我们有效地应对应激,而且还能带来其他好处:能起到应激调节器的作用,减少我们在面对应激源时感受到的应激。换句话说,选择积极的生活方式可以增强我们对应激和对疾病的抵抗力。
积极的生活方式中,首先起作用的亲人朋友的帮助,当我们感受到压力时,获得朋友的安慰、亲人的帮助,都能有效降低我们的应激水平。
另外营养和美食、睡眠和冥想以及规律的锻炼,也都能让我们生活得更健康。
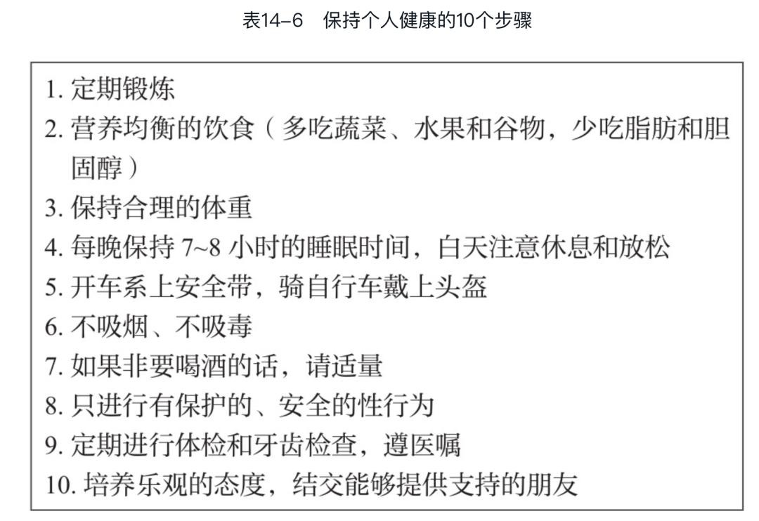
最后,本篇笔记以一个很贴近生活的可执行的“保持个人健康的步骤”作为结尾:

愿我们,都健康且幸福,且拥有一颗追逐幸福的心。 (原文链接)